跳至主內容區
臺南市仁德國中
導覽列
:::
回首頁
關於仁中
仁中校史
仁中位置圖
仁中學區
各處室分機號碼
行政組織
校長室
教務處
學務處
總務處
輔導室
會計室
人事室
教師
差勤系統
Google Classroom使用教學
教室、平板預約系統
維修通報
校務會議資料
教學研究會資料
導師會議資料
課發會議資料
線上票選系統
臺南市國中輔導系統
校園教學軟體
教師平板監控教學
國民小學及國民中學學習扶助方案科技化評量
學生/家長專區
教科書版本
學生社團選填系統
段考成績查詢系統
學務處規章
技藝教育遴選分數計算要點
教育部學生生涯輔導網
學習扶助科技化評量
閩南語朗讀聲音檔
友善校園問卷
心理感受問卷
學生證遺失申請補發上傳證件照
學生OpenID重設密碼
補考題庫
一年級題庫
二年級題庫
三年級題庫
臺南市國中輔導系統
仁德健康新聞網
英聽檔案
校園組織
家長會
教師會
新生專區
新生公告
仁中學區
認識仁中
招生影片
獎助學金
升學專區
升學簡章下載專區
升學相關資訊
國中畢業生適性入學宣導網
國中教育會考網站
技專校院招生委員會聯合會
技專校院招生策略委員會
臺南區高中免試入學志願選填
十二年國教志願選填適性輔導諮詢專線
學生學習專區
學習資源
ICRT News Lunchbox
108新課綱
均一教育平台
因材網
創課坊
PaGamo
布可星球
酷課雲
台南市愛測網
愛學網
學習吧
翰林雲端學院
Cool English
phd
AI Lead365
重新取得佈景設定
臺南市仁德國中
:::
左邊區域內容
本校連結
線上課表
link to http://asp.rdjh.tn.edu.tw/ischool/ykjh_class_table_index.aspx _blank title=開新視窗連至線上課表
公開授課
link to http://course.tn.edu.tw/public.aspx?sch=114501 _blank title=開新視窗連至公開授課
課程計畫
link to http://course.tn.edu.tw/school.aspx?sch=114501 _blank title=開新視窗連至課程計畫
學生行事曆
link to https://calendar.google.com/calendar/embed?src=rdjh.tn.edu.tw_ehas9fbshqr3nt57ublicma61c%40group.calendar.google.com&ctz=Asia%2FTaipei _blank title=開新視窗連至學生行事曆
場地、平板預約
link to http://web.rdjh.tn.edu.tw/modules/jill_booking/index.php?jbi_sn=2 _blank title=開新視窗連至場地、平板預約
圖書網
link to https://read.moe.edu.tw/114501/library _blank title=開新視窗連至圖書網
教育視導專區
讀書會資訊網
本土語言教育
防災教育網
交通安全資訊
服務學習網
環境教育網
健康促進學校
性別平等教育
友善校園專區
家庭教育專區
反霸凌資訊網
心理健康諮詢中心
社區生活營
資訊安全管理專區
教育部體育署獎勵補助中小學原住民族學生體育運動發展執行成果報告書
快速登入
臺南市 OpenID 登入
:::
主內容區域
本站消息
分月文章
電子報列表
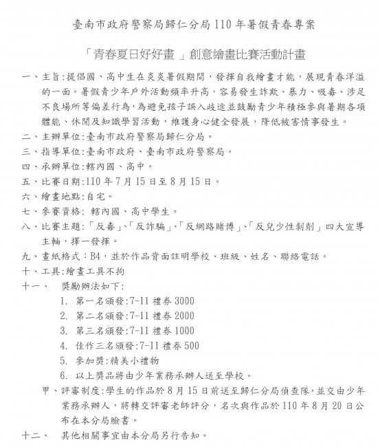
歸仁分局辦理暑假青春專案—「青春夏日好好畫」創意繪畫比賽活動,獎項豐富,請學生踴躍參加。
學務處
張書鳳
-
處室公告
| 2021-07-14 | 點閱數: 468
比賽辦法如附件,獎項豐富,請踴躍報名參加。
若有意願參加者,請先向學務處報名。
若有疑問,請來電詢問: 06-2682724#521
1) doc02023520210714153938_001.jpg
:::
右邊區域內容
站內搜尋
search
進階搜尋
仁德國中粉絲專頁
仁德國中科技中心粉絲專頁
頁尾區域